Bass Chassis mit Rückkopplungsfunktion
Anfang der 1970er Jahre hat die Firma Philips/Valvo kleine aktive Kompaktboxen auf den Markt gebracht, die einen erstaunlich kraftvollen und verzerrungsarmen Bass abgeliefert haben. Das besondere an diesen Boxen liegt in der Technik der speziellen Basschassis. Die Chassis mit der Typbezeichnung:
-
- AD 8065/MFB
- AD 7066/MFB
- AD 8067/MFB
- AD 8167/MFB
- AD 81671/MFB
- AD 10100/MFB
- AD 12100/MFB
verfügen als gemeinsames Kennzeichen über einen Beschleunigungssensor (Accelerometer), der fest mit dem Schwingspulenträger der Chassis verbaut ist. Dabei handelt es sich um ein Bauteil mit ca. 3 cm Durchmesser, auf dem der Sensor, sowie 2 Widerstände und ein FET-Transistor angebracht sind.



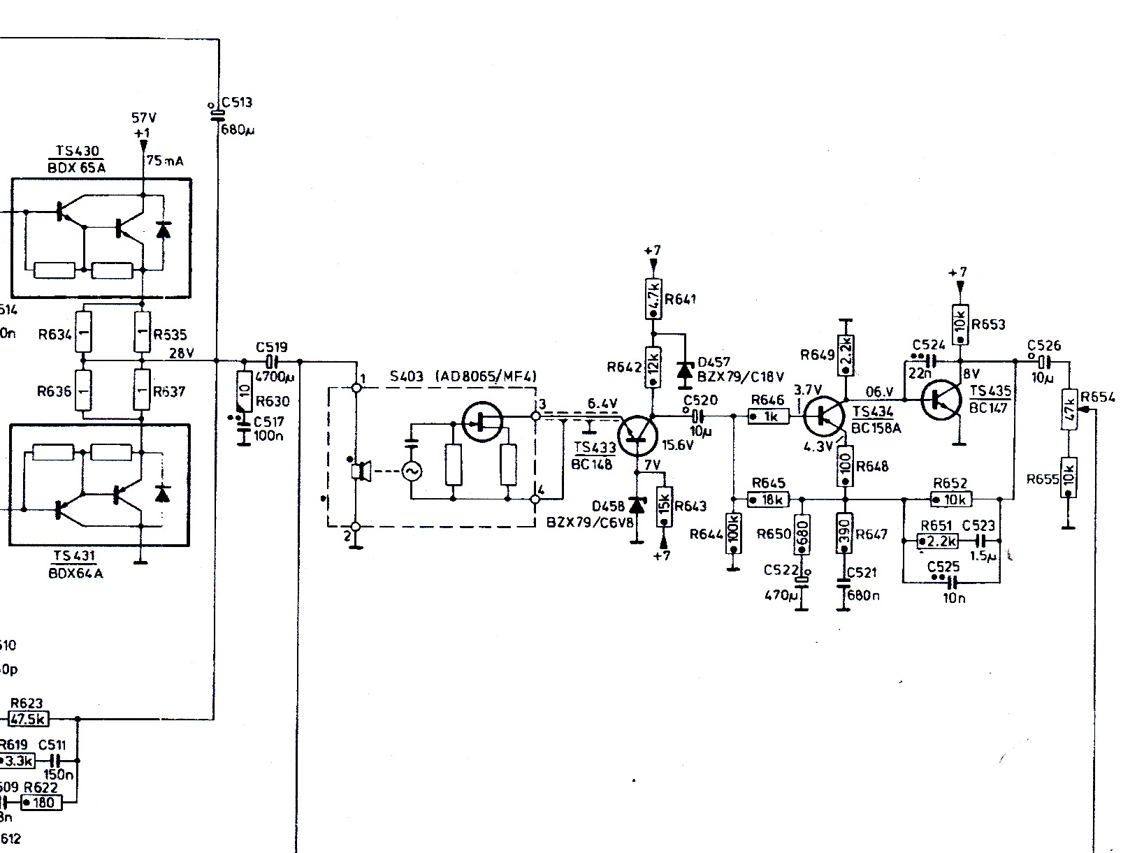
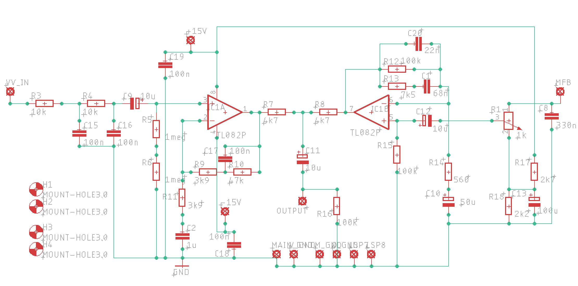
Um die Signale des Sensors zu verwenden, wird eine Komparatorschaltung benötigt, die mit relativ wenig Aufwand erstellt werden kann. Da alle Chassis den gleichen Sensor verwenden, lässt sich die gleiche Regelungselektronik für alle Chassis einsetzen.
In Hamburg gab es damals das Elektronik Fachgeschäft ‚Statronic‘ im Eppendorfer Weg. Die schienen gute Beziehungen zur Fa. Valvo zu haben, ebenfalls in Eppendorf ansässige Tochter von Philips.
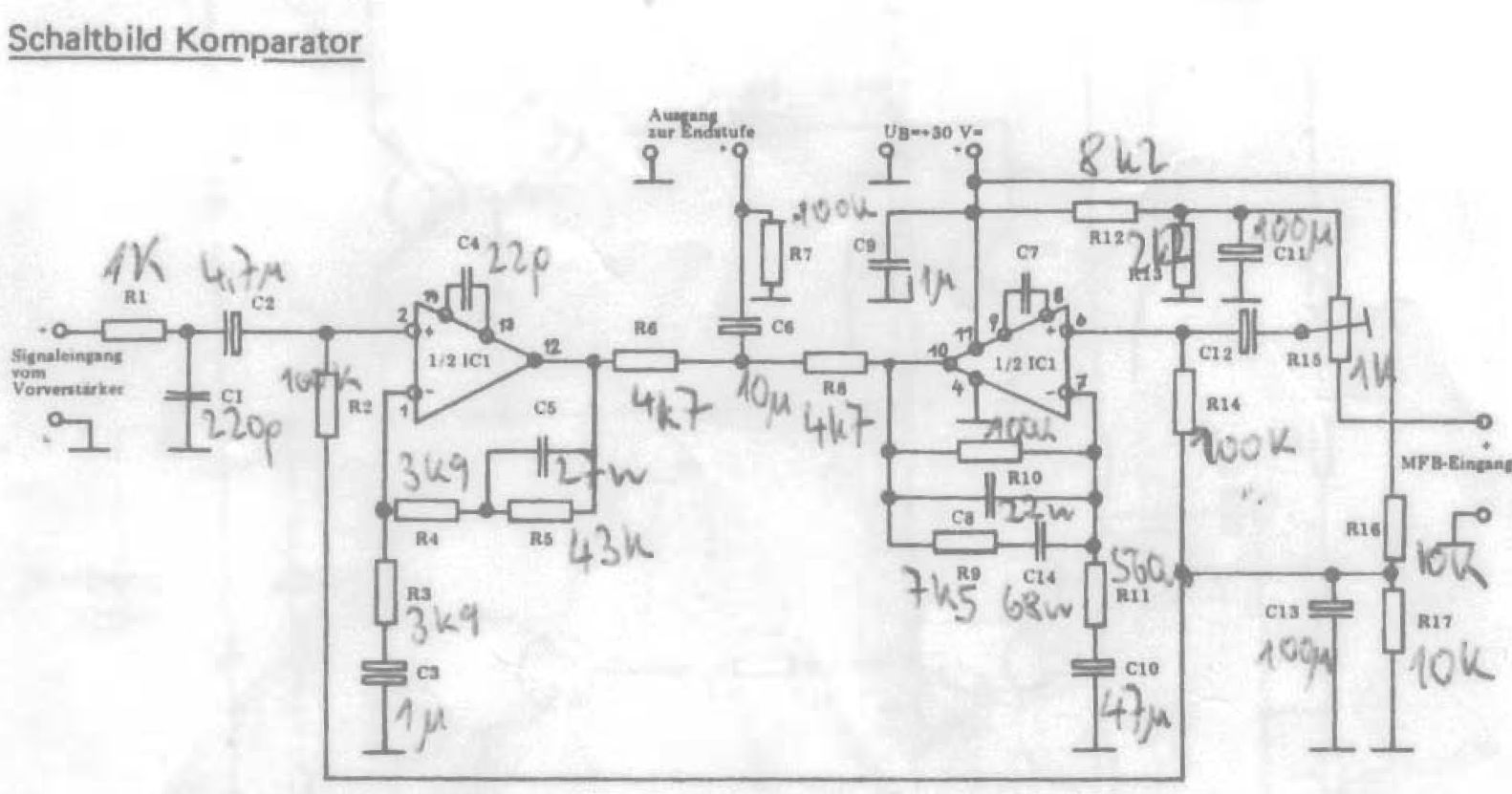
Ich konnte damals zwei AD 81671/MFB für ca. 30 DM pro Stück erwerben, die hatten dort eine ganze Palette stehen, zusammen mit passenden Frontplatten aus Spanholz. Das schönste dabei aber: Es gab auch ein kleines Heftchen mit einer Schaltung des Komparators, sowie einen Werbeprospekt mit den Daten der aktuellen Chassis von Philips.
Aus diesen Zutaten habe ich mir später ein 2.1 Satelliten/Basssystem zusammengebaut, allerdings war ich mit dem Bass nie wirklich zufrieden. Das lag aber nicht am Design oder dem Aufbau des Systems, sondern an mangelnden Messmöglichkeiten für die abschliessende akustische Feinjustage.
Heute habe ich die nötigen Einrichtungen dafür: Einen leistungsfähigen Windows PC, eine gute Soundkarte (ESI-Juli) und ein gutes Meßmikrofon (Minidsp UMIK-1), und das zeigt dann folgendes Bild:

Der Bass ist in einer quadratischen Box mit 32 cm Kantenlänge eingebaut, das entspricht einem Nettovolumen von ca. 20 Litern. Die mit der MFB Schaltung erzielte Schalldruckkurve ist oben in schwarz zu sehen, ohne Rückkopplung ergibt sich die rote Kurve. Hinweisen möchte ich auch auf den kleinen Buckel bei 2,5 kHz: Dort ist bereits zu sehen, das die Regelung greift, denn wenn man es zu weit treibt, dann beginnt das System mit 2,5 kHz deutlich zu schwingen. Falls das Schwingen zu früh einsetzt, lässt sich mit dem Kondensator C8 (330nF) Abhilfe schaffen. Solange der Wiedergabebereich unterhalb von 200 Hertz bleibt, hat das auf die gewollte Regelung nur einen geringen Einfluß. Man kann auch versuchen, durch verschiedene Werte von C8 einen akzeptablen Kompromiss zu finden.
Die untere Grenzfrequenz liegt bei ca. 32 Hz (-3dB) gegenüber dem Maximum bei ca. 100 Hz. Die Messung erfolgt in ca. 20 cm Abstand zur Membran um Raumeinflüße auszuschalten.

In der gleichen Box und an der gleichen Elektronik angeschlossenes 18 cm Chassis AD 8067 zeigt ebenfalls sehr schön den Gewinn durch die Regelung.
Die Elektronik
Die Komparatorschaltung ist ursprünglich rund um einen IC vom Typ NE5533 entwickelt worden. Diese ICs sind aber nicht mehr zu bekommen. Alternativ lassen sich aber nahezu alle zweifach Opamps einsetzen, z.B. TL072, TL082 oder NE5532.
Folgendes Bild zeigt die Schaltung aus dem Heftchen von Statronic:


Zur Verwendung der 8 poligen OPAMPs habe ich eine neue Platine entwickelt, die darüber hinaus für eine duale Spannungsversorgung mit +/- 15 Volt ausgelegt ist.


C11 muss in jedem Fall ein bipolarer Elko oder ein ungepolter Folienkondensator sein, da am Ausgang keine Gleichspannung anliegt.

Bei Interesse kann ich noch einige PCBs dieser Schaltung abgeben.
Hier noch ein paar Bilder der realisierten Lösung:




Weiterführende Informationen:
Wireless World September 1981 – Acceleration Feedback Loudspeaker
Steckbrief: Philips RH 532 Electronic MFB
Service Manual für Philips 22 AH 587 (Chassis AD81671/MF4) Holländisch

Hallo,
lustig, dass das Thema gerade jetzt auftaucht, da ich in letzter Zeit auch wieder mit diesen Chassis und der Stratronic-Schaltung arbeite (die ersten beiden Chassis und die Broschüre hatte ich damals auch aus HH bezogen). Hier eine Zusammenfassung aus dem mfbfreaks-forum: https://forum-mfbfreaks.nl/viewtopic.php?t=19482
Diese kleinen Kisten klingen so unverschämt gut, dass ich sie zum diesjährigen IGDH-Contest angemeldet habe.
Momentan arbeite ich an einem Lautsprecher mit je vier der AD8067.
Grüsse
Klaus-Jürgen Pahl
Hallo Klaus-Jürgen,
Danke für den Kommentar und Hinweis auf das Forum. Zur Zeit setze ich einen AD10100 als Subbass für meine Quad Elektrostaten ein. Statt eigener Frequenzweiche nutze ich den Mono-Subbass Ausgang meines WIIM Ultra Vorverstärkers. Der füttert darüber den MFB Komparator vor einer Endstufe QUAD-405. Das schöne an der Lösung ist die sehr gute Einmessfunktion des WIIM Ultra, der die Integration von Tiefbass mit den Elektrostaten hervorragend hinbekommt.
Im Wireless World Artikel werden zwei AD 8067/MFB4 in Serie geschaltet von einem Verstärker angetrieben. Nach meinem Verständnis wird die MFB Rückkopplung nur eines MFB Chassis genutzt. Hast Du so eine Serienschaltung mal ausprobiert ? Ich meine, damit ließe sich die Membranfläche und Leistung verdoppeln und trotzdem die Vorteile des MFB nutzen. GGf. könnte man dann auch die günstigeren AD 8067 Chassis ohne MFB mit einem MFB LS in Serie einsetzen.
Hallo, ich bin neu etwas neu in der MFB Welt aber möchte mir gerne anhand dieser Schaltung den Tiefton meiner Monitore realisieren. Mir ist beim Simulieren aber aufgefallen, dass die Schaltung eine enorme Dämpfung aufweißt und außerdem der Tiefpass bereits zu früh für meine Vorhaben greift. Wäre es möglich die Werte der Schaltung so zu wählen, dass sie zwischen 20 und ca. 500hz linear spielt? Und ist eine weitere Verstärkerschaltung nötig oder könnte die Schaltung auch schon mit einer 1/1 Verstärkung gebaut werden?
Und als letztes hätte ich noch eine Frage, das J-Fet im Chassis scheint meinen Recherchen nach ein 2N4391 zu sein. ist es sinnvoll diesen nochmal zu verwenden oder gibt es inzwischen möglicherweise eine „günstigere“ Alternative?
Es wäre wirklich fantastisch, wenn sie mir weiterhelfen könnten, ich wünsche eine wunderschöne Weihnachtszeit und erfolgreiche Projekte
Liebe Grüße aus Freibrug
Moin Lucas, aktuell habe ich nicht die Zeit, mich so weit in dem Thema zu vertiefen, vielleicht kann Dir ja ein anderer Leser helfen ? Oder Du versuchst es in den vorhandenen MFB bezogenen Foren….
Liebe Grüße aus Hamburg.