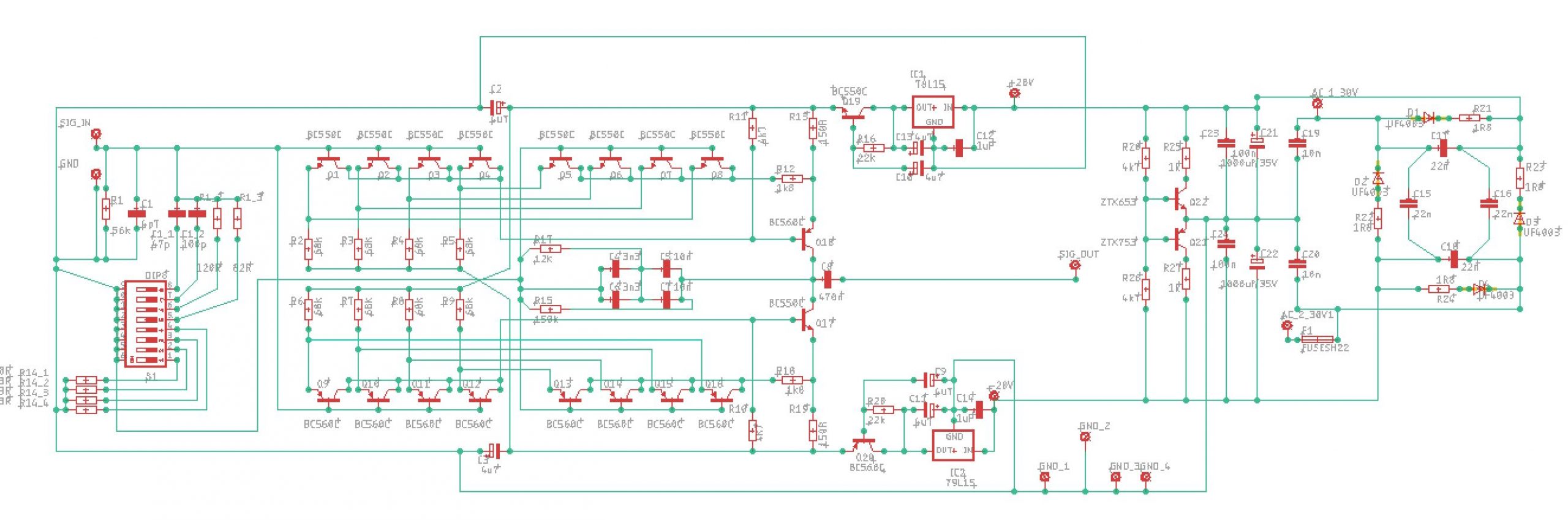
Kombinierte MD/MC Vorverstärker gibt es auf dem Markt sehr viele, die Qualität und Preise variieren da sehr stark. Die hier jetzt vorgestellte Lösung basiert mal wieder auf einer relativ alten Elektor Lösung aus dem Jahre 1982. Das PDF des Originalartikels ist hier Supra_MD_MC_1982_07_Elektor eingefügt. Die Entwickler bei Elektor haben mit einfachen Mitteln ein sehr gutes Ergebnis erzielt. Im Laufe der Jahre wurde diese Schaltung auch durch weitere Anbieter leicht abgewandelt in den Verkehr gebracht, z.B. der Hormann SUPA.
Für die Stereo Lösung werden insgesamt benötigt:
- 40 Transistoren BC550C/BC560C
- 40 Widerstände
- 4 Festspannungsregler
- 16 Elkos
- 12 Kunststoffkondensatoren
- Spannungsversorgung (siehe unten)
- 2 Platinen
- Anschlußbuchsen etc….

Ursprünglich lässt sich durch Veränderung von zwei Widerständen (R1 und R14) die Empfindlichkeit der Schaltung an MM und MC Tonabnehmer anpassen.
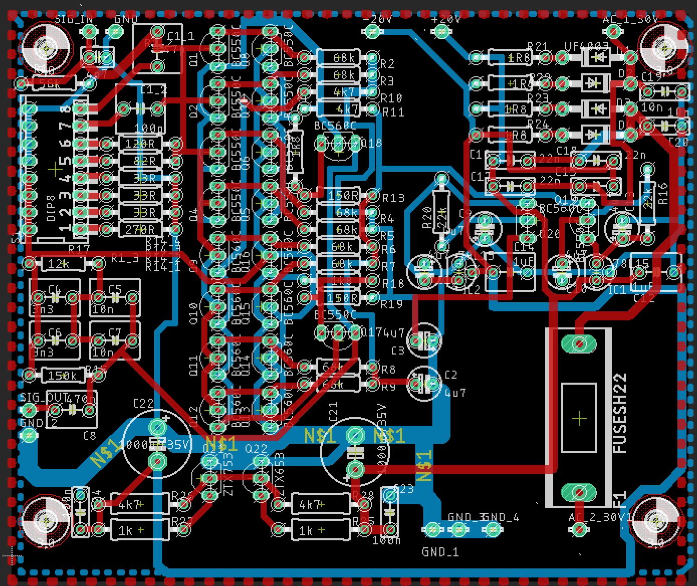
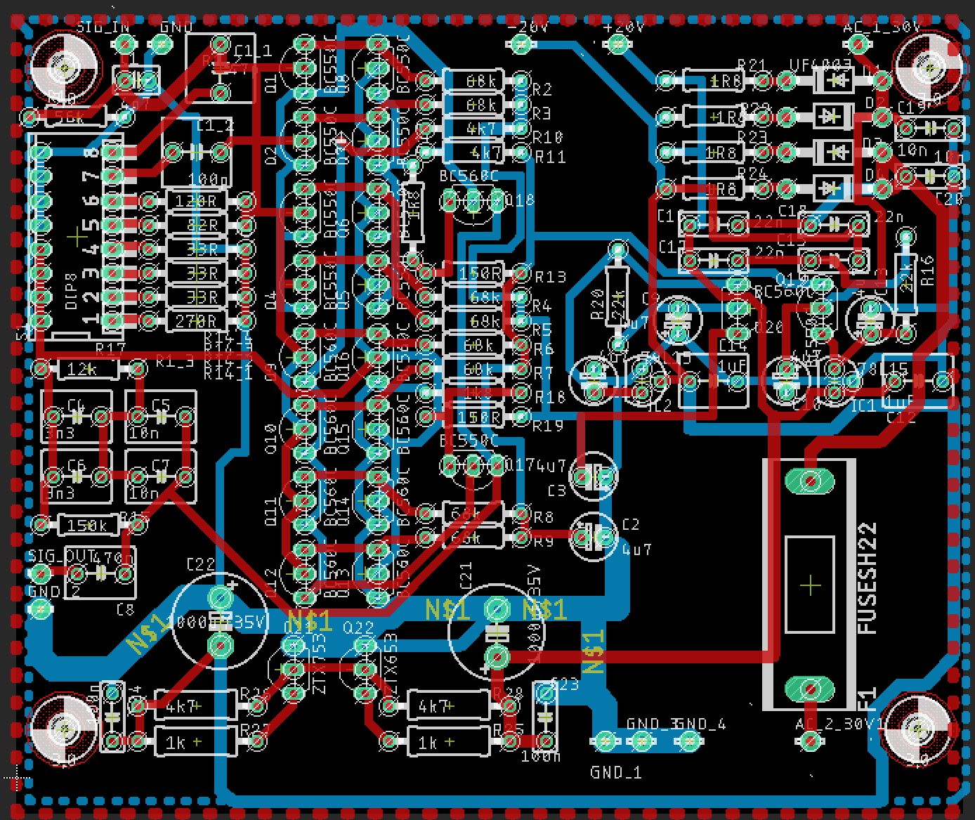
Da es die Platinen von Elektor nicht mehr gibt, habe ich die Schaltung in Eagle ’nachgebaut‘ und einige Ergänzungen an der Gesamtlösung vorgenommen:
- Anpassbarkeit von C1/R1 und R14 über ein ‚Mäuseklavier‘
- Hinzufügen einer virtuellen Masse, um eine einfache Versorgungsspannung (mindestens 29V eff. Wechselspannung entsprechend 41V gleichgerichtete Spannung ) in Form einen Trafos in einem externen Steckernetzteil verwenden zu können
Da ich in den Besitz zweier alter, von Hand erzeugter und bestückter Platinen entsprechend dem ursprünglichen Design gekommen bin, konnte ich relativ einfach die Qualität der Schaltung prüfen. Die war, wie zu erwarten, gut. Allerdings liegt die Schwierigkeit einer zufriedenstellenden Lösung nun auch wieder in der Realisierung der Gesamtlösung.
Folgende Probleme traten auf:
Brummeinstreuungen durch den Netzteil-Trafo
Die Nähe des Netztrafos zu den Platinen führte zu starken Brummeinstreuungen. Erst als ich das Netzteil mit +/- 18V relativ weit (mind. 50 cm) von den Platinen getrennt hatte, verschwand der Brumm.
In der Auslegung als MM Pre-Amplifier stellte sich das Problem als nicht so groß dar, aber bei Beschaltung als MC Pre-Amp war der Brumm doch sehr deutlich wahrnehmbar.
Drei Möglichkeiten der Spannungsversorgung !
Meine neu erstellten PCBs erlauben drei mögliche Lösungen für eine Spannungsversorgung:
Anmerkung: Bisher am besten (leisester Restbrumm) hat sich die Auslagerung des Netzteiles erwiesen -> Lösung 1
1. Zuführung von +18/-18V bis +35V/-35V duale Gleichspannung
2. Zuführung von ~13V bis ~24V dualer Wechselspannung mit Mittenabgriff
3. Zuführung einer singulärer ~26V bis ~48V Wechselspannung und Verwendung von virtual Ground, bzw. Zuführung von 2 * ~26V bis ~48V um jedes Modul einzeln zu versorgen.
Zu 1. duale Gleichspannung über ein externes Standardnetzteil
Wenn Option 1 verwendet wird, sollten die Komponenten aus Option 2 (Gleichrichtung) und Option 3 (Virtual Ground) nicht installiert werden.
In der ursprünglichen Schaltung werden +/- 15V DC erzeugt. D.h. mit einem Trafo mit 2*15 Volt bis 2 * 26 Volt Wechselspannung und anschliessender Gleichrichtung und Siebung ist man auf der sicheren Seite, da die Festspannungsregler 78L15 und 79L15 einen sicheren Betrieb zwischen 18V min. DC Input und 35 V max. DC Input liefern.
2. Zuführung von ~13V bis ~24V dualer Wechselspannung mit Mittenabgriff
Achtung: Bei einer dualen Wechselspannung mit gemeinsamen Mittenabgriff darf die Virtual Ground Schaltung NICHT installiert werden
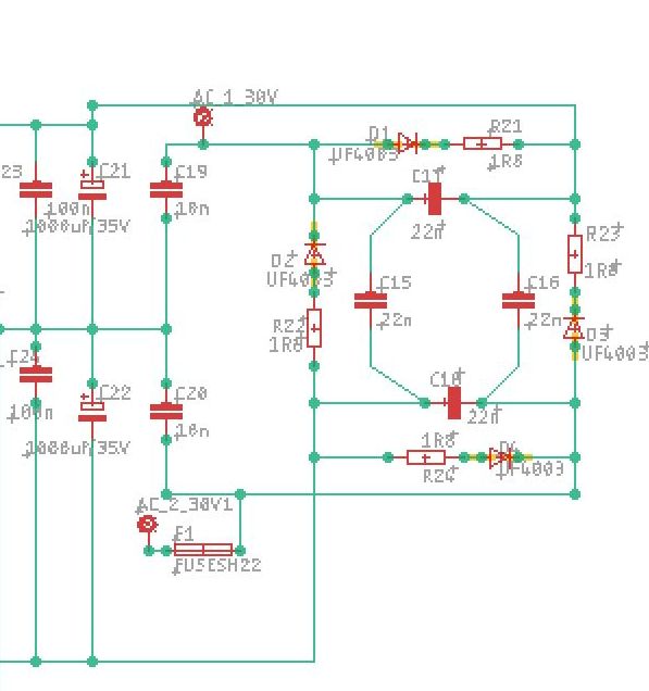
Folgende Komponenten zur Gleichrichtung und Siebung werden bestückt:
- D1, D2, D3, D4: Schottky Dioden 1N5189
- R21, R22, R23, R24: 1,8 Ω
- C10, C11, C15, C16: 22n
- C19, C20: 10n
- C21, C22 : 1000μF/ 35V Alu Polymer Elkos
- C23, C24 : 100n
- Fuse 20mm: 100 mA
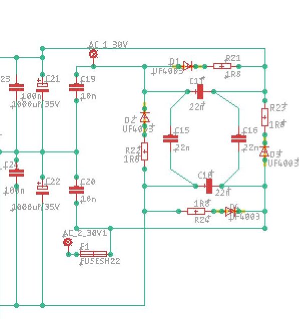
Zu 3. Zuführung einer singulärer ~26V bis ~48V Wechselspannung
Zusätzlich zur Gleichrichterschaltung wird unten stehende Virtual Ground Schaltung installiert. Dieser kleine elektronische Zusatz ersetzt den Mittenabgriff aus Option 2.
Es wird eine Trafospannung mit mindestens 29V AC eff. und bis zu max. 48 V AC eff. benötigt. Die Pufferelkos müssen die erzeugte Gleichspannung nach der Gleichrichtung ‚abkönnen‘ . Das bedeutet, das die Pufferellkos mindestens 35V DC Spannungsfest haben sollten.
Die Erzeugung einer dualen Spannung aus einer einfachen Trafowicklung wird durch eine kleine Zusatzschaltung mittels ‚Virtual Ground‘ realisiert.
- R25, R27: 1kΩ
- R26, R28: 4k7
- Q21: ZTX753
- Q22: ZTX653

Für den Aufbau werde ich die Option 3 umsetzen, indem meine Platine dann vollständig bestückt wird.

Als Trafo nutze ich einen 3,6VA Trafo der Fa. Gerth (387.48.2 )mit 2 * 24V~ nominal. Die Leerlaufspannung beträgt erstaunlicherweise 34 V AC je Wicklung. Ergibt ca. 34 V * √2 = 48V DC nach Gleichrichtung. Da virtual Ground verwendet wird, halbiert sich diese Spannung, so dass an IC1 und IC2 jeweils ca. 24 V DC anliegen. Da zwei Wicklungen vorhanden sind erhält jeder Kanal damit eine eigene komplette Spannungsversorgung (Dual Mono Aufbau).
Die Verbindung vom Steckernetzteil wird über ein XLR-4 poligen Buchsenstecker zum Phonoverstärker hergestellt.

Und noch der Vergleich zwischen Original und meiner Fälschung:


Im reellen Einsatz zeigt sich in der MC Konfiguration ein Abfall hin zu den tieferen Frequenzen, der bereits bei ca. 200 Hz einsetzt.

Die Simulation:
In LTSpice habe ich eine Supra-2.0 Simulation erstellt und mit einer inversen RIAA Kurve angesteuert. Das optimale Ergebnis wäre ein gerader Frequenzgang. Dies ist leider nicht der Fall – siehe Bild oben.
Die SUPRA 2.0 Schaltung habe ich mit einer Ausgangs-LAST von
-
-
- 100 K-Ohm
- 1 M-Ohm und
- 10 M-Ohm simuliert.
-
Als Eingangssignal verwende ich eine Inverse-RIAA Kurve (Laplace-Transformation). Bei exakter Entzerrung im VV müsste sich eine gerade Linie ergeben. Da der Entzerrer aber eine theoretische Abweichung von 0,8dB hat, ist eine Welligkeit zu beobachten. Allerdings geht die Kurve bei tiefen Frequenzen unter 150 Hz und einem niedrigen Lastwiderstand am Ausgang des Supra 2.0 deutlich in den Keller.
Die Simulation zeigt den Frequenzgang für die Verstärkung als MC-Amp (R14=27 Ohm). Die rosa Kurve stellt die Last 100K dar.
Nun sind 100K ja nicht gerade wenig, und die meisten folgenden (Vor)-Verstärker haben u.U. nur 47K-Ohm Eingangsimpedanz oder auch mal weniger.

Dieses Problem will ich durch einen nachgeschalteten Impedanzwandler lösen, und eine definierte Ausgangslast von 1 MegΩ festlegen.
Hinweise in diversen Foren zum Hormann-Supa deuten an, dass durch erhöhen von R15 der Frequenzgang bei tiefen Frequenzen angehoben werden kann. Die entsprechende Simulation mit R15 = 165 kΩ (Originalwert 150 k) bei einer 1 MegΩ Last zeigt eine Korrektur des zu beobachtenden Abfalls tiefer Frequenzen. Siehe grüne Kurve unten.

Die Abweichung von der RIAA Kurve mit diesen beiden Massnahmen beträgt dann nur noch 0,2 dB. Bei MM Konfiguration werden die tiefen Frequenzen stärker angehoben, aber immer noch im tolerierbaren Bereich von 0,6 dB Abweichung von der RIAA Kurve.
Die Realisierung
Für alle signalführenden Widerstände habe ich TAKMAN Metal Film Resistors bei Hifi-Collective in UK bestellt, da diese Widerstände induktionsfrei (anti-magnetisch) sind. Der Preis ist mit 0,55 € je Stück schon ziemlich teuer, aber ich hoffe damit, die Empfindlichkeit der Schaltung gegen Brummeinstreuungen zu reduzieren.
Für die Brückengleichrichtung der Wechselspannung setze ich Schottky Dioden 1N5189 ein, und zusätzlich ein Netzwerk mit 1,8 Ω Widerständen und 22n Kondensatoren, um Störungen der gleichgerichteten Spannung zu minimieren.
Zur Filterung und Glättung der Gleichspannungen kommen Alu-Polymer Elkos zum Einsatz, die gegenüber ‚feuchten‘ Elkos einen deutlich niedrigeren ESR aufweisen und auf Grund des Feststoff-Elektrolytes weniger altern als normale Elkos.
Zusätzlich glätte ich die gleichgerichtete Spannung mit einem Elko 4700 uF/50V durch Aufstecken auf die Pins +20V und -20V.
Außerdem reduziere ich den Leiterwiderstand dieser Spannungsführungen durch zusätzlich aufgelötete Leitungen von diesen Pins zu den entsprechenden Anschlüßen an IC1 und IC2.

Über das Mäuseklavier lassen sich die variablen Bauteile für den Betrieb an MM oder MC Systemen einstellen.
R1 mit 56kΩ bleibt fest installiert. Zusätzlich dazu lassen sich über die Schalter 5 & 6 zwei Widerstände von 100 Ω und 1kΩ parallel schalten. Damit lassen sich Werte von 90 Ω, 100 Ω , 1 kΩ und 56 kΩ einstellen.
Über Schalter 7 & 8 lassen sich zwei Kondensatoren mit 100pF und 220 pF parallel schalten, so dass Werte für Cx von 100 pF, 220 pF und 320 pF möglich sind, um Magnetsysteme anzupassen.
Über die Schalter 1,2,3 und 4 lässt sich die Verstärkung der Schaltung mit R14 einstellen:
Schalter 4 allein liefert 270 Ω für Magnetsysteme, über die Kombination aller 4 Schalter lassen sich Werte von 10,5 Ω; 11 Ω; 15,5 Ω; 16,5 Ω; 29,5 Ω und 33 Ω einstellen, wodurch die hohe Verstärkung für MC Systeme einstellbar wird. (wie sich diese Werte auf die Verstärkung auswirken, folgt noch)
Die RIAA-Kurve bestimmenden Kondensatoren C4//C6 in Summe 6.600 pF und C5//C7 in Summe 20.000 pF habe ich mit meinem LCR Meter einzeln ausgemessen und damit eine Abweichung von deutlich unter 1% erreicht, so dass die Abweichung von der RIAA Kurve praktisch nicht existiert (Besser als 0,25 dB)
Für R15 werden zwei 330 kΩ Widerstände parallel geshaltet, so dass sich ein Wert von 165k ergibt.
Mit dieser Konfiguration ergibt sich dann ein sehr schöner Frequenzgang, hier mittels Rosa Rauschen von einer Testschallplatte im Vergleich zum Phono Pre eines NAD 1240:
Der Anschluß des Plattenspieler-Systems erfolgt direkt, ohne einen Koppelkondensator. Einige Hersteller, z.B. alte DUAL Plattenspieler, schalten die Systeme über bewegliche Kontakte, die durch den Supra 2.0 damit auch Teil der Schaltung werden. Dies führt zu hörbaren Schaltvorgängen. (die sich durch einen Koppelkondensator vermeiden lassen ?)





























































































