Ein eBay Schnäppchen, hier in Hamburg von einem netten Menschen abgeholt, der gerne wollte, dass die guten Stücke in liebevolle Hände übergehen.
Da ich zu der Zeit aber andere Prioritäten hatte, mussten die beiden BM12 etwas länger bei Schwiegervater im Keller zwischenlagern. Da jede Box um die 60 – 70 KG wiegt, holt man sich die Teile auch nicht mal so eben ins Haus.
Die nächsten Schritte für die Restaurierung werden sein:
1. Prüfung der Elektronik
2. Prüfung der Lautsprecher Chassis
3. Massnahmen


Die Schaumstoffsicke des Mitteltöners war bereits zerfallen, oben ist die fertig installierte Ersatzsicke zu sehen. Impedanz der Schwingspule ist 8 Ω (R= 6,3 Ω), die Sensorspule hat 255 Ω.

Prüfung der Elektronik

Um zunächst die einzelnen Verstärkermodule zu prüfen, greife ich auf eine Resteverwertung einer ausgeschlachteten BM6 zurück. Folgende Teile habe ich revidiert und auf einem Alublech montiert, so daß es bequem auf den Schreibtsich passt und alle notwendigen Meß und Einstellarbeiten durchführbar sind:
1. Trafo aus einer BM6

2. Netzteil (Platine Version ) aus einer BM6

Die Trafodrähte mit der Hochspannung (Braun/Schwarz/Gelb) sind in der Regel am Netzteil nicht angelötet, damit ich mit dem Testbett auch im eingeschalteten Zustand relativ gefahrlos arbeiten kann. Wenn ich die Hochspannungsgeneratoren prüfen muss, löte ich die 3 Trafodrähte vorher an. (und anschließend wieder ab)
3. Backplane bzw. horizontales Mainboard

4. Dauernd installiert: Frequenzweiche aus einer BM6 , leider ohne Versionsmarkierung

Testvorgehen
Zum Testen der Module gehe ich wie folgt vor:
- Sichtkontrolle oben & unten:
- Auffällige Bauteile: Verschmort, aufgebläht, gebrochen, Sengspuren ?
- Rückseite: Schlechte Lötstellen, lose Leiterbahnen, Unterbrechungen, Kurzschlüße
- Einstecken und beim ersten Einschalten Luft anhalten
- Gibt es Rauchzeichen ?
- Bleiben Netzteil & Steuerplatine an ? Schaltet die Standby LED auf ‚Ein‘ ?
- Messen der Gleichspannung am Lautsprecherausgang ( erster Pin rechts neben der Steckposition der Platine)
- Lassen sich wenige mV messen ? Gut !
- Lässt sich keine Spannung messen ? Schlecht ! Dann vor dem Relais messen ! Evtl. ist das Relais hochohmig geworden oder schaltet nicht
- Wenn Ausgangsspannung > 100 mV, dann den Regler der Gegenkopplung gegen Masse stellen.
- Geht die Gleichspannung dabei zurück, ist der IC auf der Platine defekt
- Wenn eine Gleichspannung < 50 mV messbar, dann den Ruhestrom prüfen, ggf. neu justieren.
- Wenn sich beim Aufdrehen des GK-Reglers ohne Signal keine Gleichspannungsänderung am Ausgang ergibt, sollte der Verstärker funktionieren.
- Ein Eingangssignal lässt sich leicht auf dem Mainboard am dritten Pin rechts neben der Steckposition der Platine einspeisen. An den Ausgangspin schliesse ich den +Pol meines Testlautsprechers an, der andere Pol kommt an Masse bzw. GND.
- Wenn sich durch öffnen des GK Reglers und Anlegen eines Signals am Eingang im LS etwas tut, ist soweit erst mal alles in Ordnung
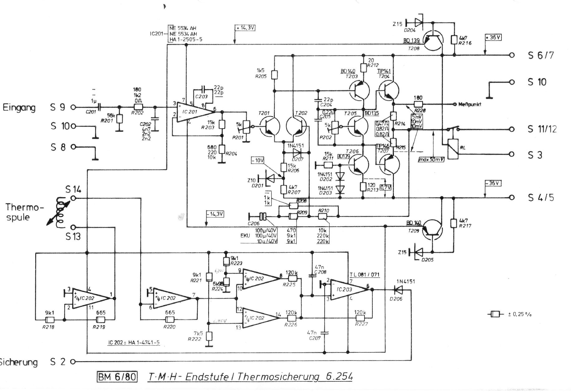
Das Herz der BM6: Die Verstärkermodule
Leider sind alle Verstärkermodule in meinen beiden BM12 von der Version 6.263, d.h. sie haben alle noch die Metall-ICs.
Es gibt verschiedene Versionen der Verstärkermodule. Diese unterscheiden sich geringfügig in einzelnen Schaltungsvarianten, hauptsächlich aber im verwendeten IC Typ und der Verwendung je nach TT, MT oder HT. Bis zur Platinenversion 6.263 scheinen die ICs in der Bauform TO-99 /CAN8 Verwendung zu finden. Darüber, also ab Version 6.265 (?) oder höher werden ICs im Plastikgehäuse im Format DIP 8 verwendet. Da es die ICs NE5534, SE5534 und HA-1-2505/2515 in der Bauform TO-99/CAN8 praktisch nicht mehr gibt, ist es notwendig, entweder Module mit dem modernen IC Typ zu nutzen, oder einen Adapter von DIP8 auf TO-99 zu verwenden. Die Beschreibung meines Adapters zur Verwendung von DIP 8 ICs statt der TO-99 bzw CAN 8 ICs kommt weiter unten.
Da ich eine Sammlung von Platinen in der Version 6.267 hier noch rumliegen habe, will ich in der Zwischenzeit diesen Satz umbauen, so dass ich die erforderliche Bestückung von 2 * TT, 1*MT, 1*HT und 1 * SHT daraus zusammenbauen kann um damit dann die einzelnen Lautsprecherchassis in den BM12 zu testen.
Bisher habe ich: 5* TT und 1 * MT, d.h. ich muss einmal HT und einmal SHT aus je einem TT Modul umbauen.
In einer vorigen Schaltungsversion sind die Unterschiede der Module für TT, MT und HT aufgeführt:
Oberer Wert: TT
Mittlerer Wert: MT
Unterer Wert: HT

Werte in Klammern sind den real vorhandenen Platinen entnommen.
| Bauteil | TT | MT | HT & SHT |
| IC 201 | NE5534 (AN) | NE5534 (AN) | HA-1-2515-5 |
| C201 (siehe R202) | (180 Ω) | (180 Ω) | 1 uF / 100V |
| C202 | 4n7 (10n /22n) | 2n2 ( 10n / 22n) | 2n2 |
| C203 | 22p wg. NE5534 | 22p wg. NE5534 | NA |
| C206 | 100u/40V Bip. | 100u/40V Bip. | 10u/40V Bip. |
| R202 (siehe C201) | 180 Ω | 1k2 (180 Ω) | Poti. 4k7 |
| R204 | 680 Ω | 220 Ω (470 Ω) | 10k (NA) |
| R208 | NA | 1k | 1k |
| R209 | 470 Ω | 10k | 10k |
| R210 | 10 k | 220k | 220k |
| R215 | 0,47 Ω (0,56 Ω) | 0,82 Ω | 0,82 Ω |
| R216 | 0,47 Ω (0,56 Ω) | 0,82 Ω | 0,82 Ω |
Folgende Bauteile werden generell durch neue und bessere Komponenten ersetzt:
-
- P202: Piher PT15 5k linear liegend für den Ruhestrom
- P201: Piher PT10 4k7 linear stehend für den GK-Regler und die Position R202 bei HT und SHT Modulen
- Die Elkos an Position C206 werden durch Bipolare mit 100 uF bzw 10 uF ersetzt
- Die seltenen 36V Relais werden durch elektronische Schalter (Solid State Relais) auf N-Channel MOSFET Basis mit einem RDSon von ca. 2 * 3 mΩ ersetzt
- Die Zenerdioden D204/D205 sind in der Realität meist 0,5W 10V Typen und werden durch 1,3 W 15V Typen ersetzt
Die Besonderheiten der HT und SHT Module
An den Positionen 4 & 5 des Steckboards stecken die Hochton- und Super-Hochton Verstärker Module. Sie sind u.a. an dem extra Potentiometer Position R202 zu erkennen. Die Auswirkungen der Veränderung des Widerstandes R202 zwischen 4k7 und null Ω sind unten in den Bildern zu sehen. Wenn 4k7 wirken, ist dort ein Tiefpass, d.h. die hohen Frequenzen ab ca. 5 kHz werden abgeschwächt. Dreht man den Widerstand R202 dagegen zu null Ω, gibt es keine Filterfunktion und auch die hohen Frequenzen werden durchgelassen. Diese Funktion ist wichtig, um die Resonanzen der Alukallotte des 38 mm Hochtöners und des Superhochtöner mit der 19 mm Alukallotte zu dämpfen.


Adapterplatine für TO-99 zu DIP8
Leider gab es die kleinen Platinchen nur für sehr viel Geld bei europäischen Anbietern und für deutlich weniger Geld in China, dafür musste ich dann 10 Tage warten.
Um die Adapter zu verdrahten, habe ich in einen Hartholzklotz acht 0,8 mm Löcher im TO-99 Format gebohrt, so daß ich dadrin die Enden von Widerständen leicht fixieren kann. So wird das Verlöten der Drahtenden zu einer relativ leichten Aufgabe, und doch dauert das ganze Vorbereiten und Durchführen der Löterei insgesamt mehrere Stunden.





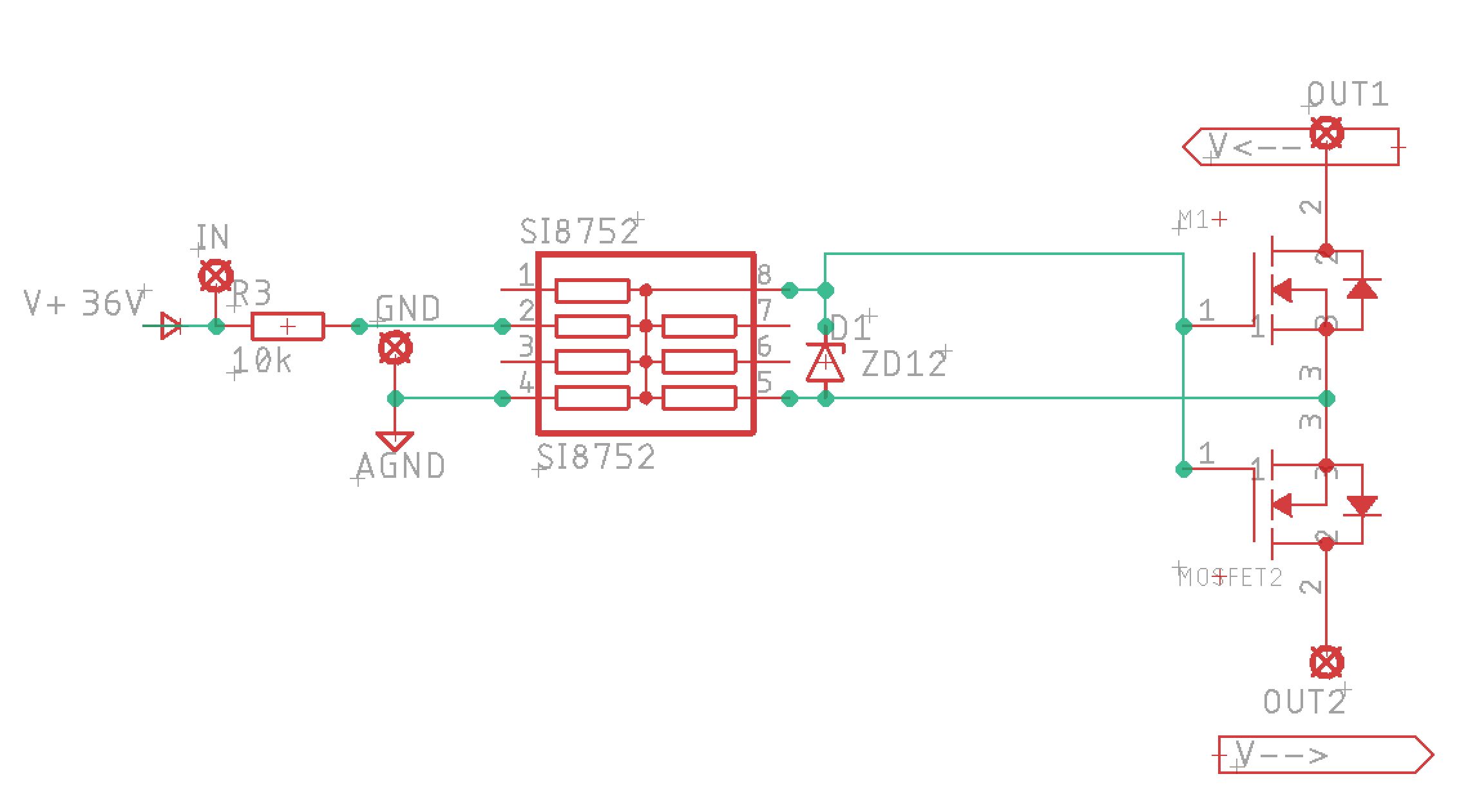
Ersatz der 36V Relais durch SSR
Mit Hilfe des MOSFET Gate Treibers SI8752, einem 10kΩ Widerstand und zwei N-Kanal Mosfet von Toshiba -TK100E10N1 mit je 2,8 mΩ RDSon- sind die SSRs zum Ersatz der 36V Relais aufgebaut.




… es muss nur ein Loch neu gebohrt werden.

Ersatztyp für den Operationsverstärkers IC201 – NE5534AN ?
Einige Beobachtungen beim Ausmessen und Testen der Verstärkermodule kamen mir verdächtig vor. Mit unterschiedlichen Operationsverstärkern zeigten die Module auch unterschiedliches Verhalten. Zum Beispiel liessen sich durch Gleichspannung am Verstärkerausgang erzeugte Membranbewegungen beobachten. Ebenso zeigten Verzerrungsmessungen mit den verschiedenen ICs unterschiedliche Messwerte.
Der NE5534AN (die Originalbestückung), zeigte bis zu 0,7 Volt Gleichspannung an PIN 6 und damit auch eine entsprechend hohe Gleichspannung am Verstärkerausgang. Die Verzerrungsmessungen liegen alle in engen Grenzen, wobei aber TL081 und OPA227 ein wenig herausragen. Der TL081 zeigt aber nur deswegen gute Werte, weil im oberen Frequenzbereich seine Verstärkung abfällt.
Der OPA227 dagegen ragt positiv heraus, weil er im Vergleich die niedrigste Gleichspannung (Offset) an Pin 6 aufweist und zum Anderen die besten Verzerrungswerte zeigt.
Letzendlich habe ich mich für den IC OPA1655 von Texas Instruments/Burr Brown entschieden, da dieser IC in nahezu allen Audio-Anwendungsfällen hervorragende Ergebnisse zeigt.
Weitere Fehler – sporadische Störungen beim Mitteltöner
besonders bei höheren Lautstärken waren sporadische Störungen in Form starker Verzerrungen in einem der Mitteltöner zu bemerken. Da der Fehler nicht permanent auftrat war die Ursachenforschung schon sehr aufwändig. Folgende Fehlerquellen wurden Schritt für Schritt ausgeschlossen:
1. Verstärkerfehler – durch Tausch der Verstärkermodule, der Fehler blieb
2. Verkabelung vom Verstärker zur Schwingspule inklusive Schwingspule selbst: Durch Überbrückung der Gegenkopplungspins am Verstärkermodul wurde die Gegenkopplungsphysik umgangen: Der Fehler trat nicht mehr auf
3. Fehler liegt in der Gegenkopplungsphysik: Verkabelung oder Gegenkopplungsspule (z.B. lose Spule) oder Wackelkontakt dort.
-> hier lag der Hase im Pfeffer: Um an die Rückkopplungsspule heranzukommen, musste die Dustcap des Mitteltöners entfernt werden. Das funktioniert bei dem ursprünglich von Backes und Müller verwendeten Kleber (Braun/Orange) am besten mit einem normalen Haarfön in niedrigster aber heißer Stufe. Der Kleber wird dann „beweglich“ und kann mit einer scharfen Pinzette oder Skalpel vorsichtig entfernt werden.
Der Blick in das Innere der Mitteltöner-Schwingspule sieht dann so aus:

An der Rückkopplungsspule war nichts auffälliges festzustellen: Die Spule selbst war fest eingeklebt und alle Anschlußdrähte waren ebbenfalls fest.
Bei Untersuchung des Anschlußfeldes der Geggenkopplung konnte ich das Fehlverhalten dann aber provozieren. Bei bestimmten Bewegungen war die Rückkopplung plötzlich weg, bei Bewegungen zurück kehrte sie dann wieder….

Ich konnte durch Widerstandsmessungen dann den braunen Draht mit einem Kabelbruch am Ende der Verklebung mit der Membran ausmachen. Durch vorsichtiges Abisolieren und Verlängerung mittels Verlötung konnte der Fehler korrigiert werden.
Der somit wieder korrekt arbeitende Mitteltöner sieht jetzt so aus:
Keine Hochsspannung am HT und SHT und doch spielen sie ?
Bevor ich mich dem Abgleich des Gesamtsystems widme, wollte ich erst einmal gleiche Verhältnisse zwischen beiden Boxen herstellen, also alle Regler auf den Frequenzweichen voll aufgedreht, und die GK Regler auf Mittenposition gestellt. Leider spielte jetzt eine Box deutlich lauter als die Andere.
Messungen mit dem Scope zeigten dann, dass die HT und SHT Chassis um den Faktor 1,65 lauter waren….. irgendwie ein komischer Fehler. Messungen an den Versorgungsspannungen zeigten lediglich um 9 Volt am Hochvoltanschluß, wo eigentlich 280 V sein müssten. Zuerst vermutete ich einen Fehler in der Vorverstärkerplatine in den HT und SHT Modulen selbst, also schnell den HT zerlegt und alle Bauteile nachgemessen: Alles in Ordnung ! Weitere Überlegungen gingen dann doch hin zum Netzteil, denn es war ja auch die Hochspannungserzeugung vom SHT betroffen.
Letzlich erwies sich der 33KΩ Widerstand an der 190 V Trafowicklung als der Schuldige: Durch Hitze hatte sich sein Lötauge gelöst, so dass der Widerstnd zwar noch an seinem Platz war, aber einseitig keinen Kontakt mehr hatte.
Nachlöten hat auch diesen Fehler behoben, und die 280V Gleichspannung für die Gegenkopplung des HT & SHT war wieder da und damit die Pegel wieder korrekt einstellbar.





































































































































































bzw.
mV einstellen.